UDP - 实时视频流传输

任务

实现基于 UDP 的实时视频传输系统:

发送端:

接收端:

优化方向:


流程图

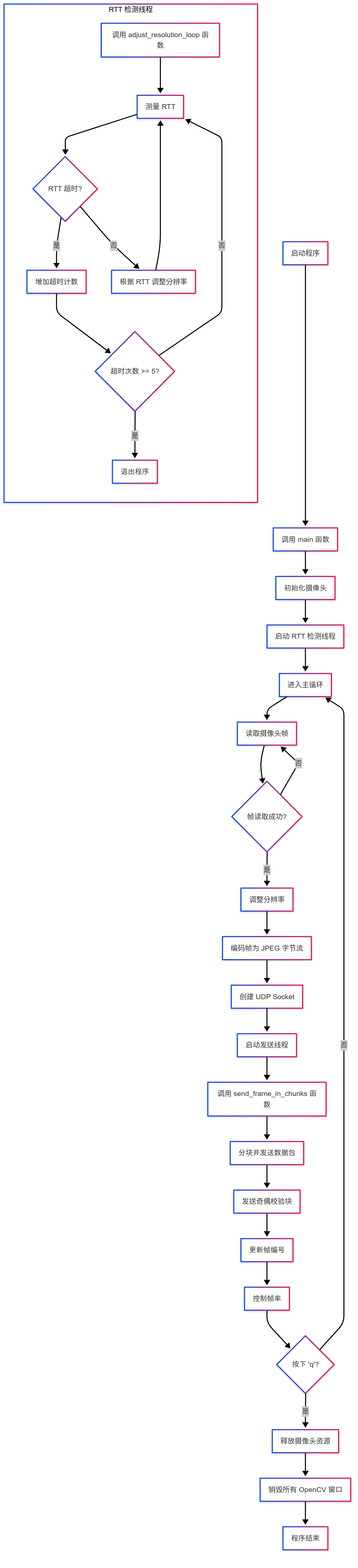
发送端流程图

发送端流程图

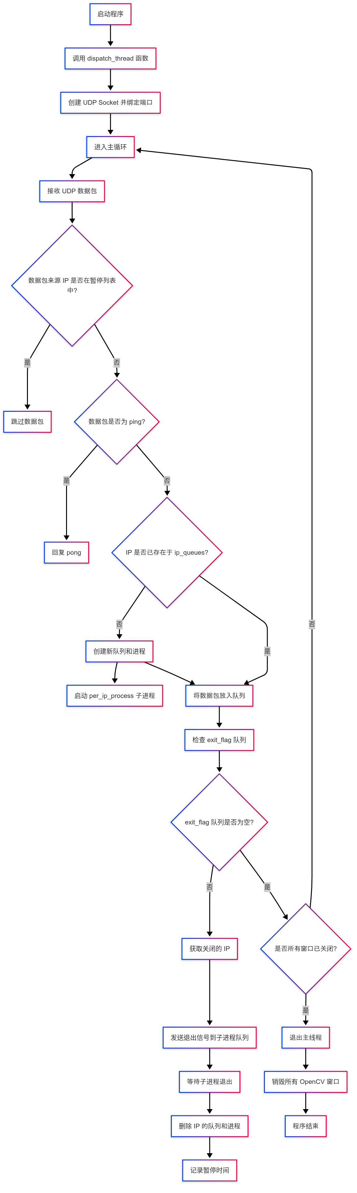
接收端流程图

接收端流程图

使用说明

1. 运行 sender.py

注意 sender 的 target_ip 和 receiver 的 IP 要一致。

python sender.py

2. 运行 receiver.py

接收端会监听所有发送至该节点的 IP,每当接收到不同 IP 时,会独立创建一个进程。每个进程中由多线程负责接收和处理数据包。

python receiver.py

运行效果

设置好发送端和接收端后,可以看到如下效果:

演示视频(循环播放):


退出方式


示例截图

接收端运行效果

接收端运行效果

发送端超时退出

发送端超时退出